10+ Makalah Vertigo Terbaru

» » 10+ Makalah Vertigo Terbaru

Makalah Vertigo Terbaru - Pada halaman ini kami juga memiliki berbagai gambar menarik dengan format PNG JPEG JPG BMP GIF WebP TIFF PSD EPS PCX CDR AI logo icon vector hitam dan putih transparan dll. Hal ini dapat terjadi akibat hilangnya masukan perifer yang disebabkan oleh kerusakan pada labirin dan saraf. 11 untuk mengatasi Hipoglikemia yang.

Makalah vertigo terbaru. Secara tidak langsung kitapun pernah mengami vertigo ini. Penyebab lain dari penyakit vertigo ini adalah peradangan pada telinga bagian dalam labirinitis. Kepala vertigo mungkin muntah dan pucat Sjamsuhidajat 2010. Pada halaman ini kami juga memiliki berbagai gambar menarik dengan format PNG JPEG JPG BMP GIF WebP TIFF PSD EPS PCX CDR AI logo icon vector hitam dan putih transparan dll.

Lp Vertigo Lp Vertigo From slideshare.net

Contoh makalah renang lengkap Contoh makalah narasi deskripsi dan eksposisi Contoh makalah laporan keuangan daerah Contoh makalah perencanaan bisnis laundry

Vertigo merupakan kasus yang sering ditemui. 2 Cara Mengatasi Vertigo Saat Kambuh Secara Alami Yang Cukup Ampuh. Makalah Vertigo - Jika dalam postingan ini anda kurang mengerti atau susunanya tidak teratur anda dapat mendownload versi doc makalah berikut. Fraktur basis cranii Hanya suatu cedera kepala yang benar-benar berat yang dapat menimbulkan fraktur pada dasar tengkorak. Pendapat terbaru membuktikan bahwa beta bloker terutama carvedilol dan bisoprolol terbukti bermanfaat dan telah direkomendasikan dalam JNC VI dan VII untuk pengobatan gagal jantung dalam kombinasi dengan ACE inhibitor. Vertigo pada BPPV termasuk vertigo perifer karena kelainannya terdapat pada telinga dalam yaitu pada sistem vestibularis.

Penyekat β adrenoreseptor lebih efektif pada pasien usia muda dan kurang efektif pada pasien usia lanjut.

Welcome to Free Photos Download Free HD Wallpapers Mobile Desktop. Pada tahun 2009 dan 2010 di Indonesia angka kejadian vertigo sangat tinggi sekitar 50 dari usia 40-50 sampai orang tua yang berumur 75. Dapat tampak amnesia retrogade dan amnesia pascatraumatik. BPPV pertama kali dikemukakan oleh Barany pada tahun 1921. Vertigo merupakan keluhan yang sering dijumpai dalam praktek yang sering digambarkan sebagai rasa berputar rasa oleng tak stabil giddiness unsteadiness atau rasa pusing dizziness. Makalah Vertigo - Jika dalam postingan ini anda kurang mengerti atau susunanya tidak teratur anda dapat mendownload versi doc makalah berikut.

Lp Vertigo Source: slideshare.net

Keperawatan Pada Pasien Vertigo. Kata vertigo berasal dari bahasa Yunani vertere yang artinya memutar. Pada kondisi umum vertigo yang disebabkan oleh ilusi gerakan yang disebabkan oleh gerakan kepala secara mendadak ataupun gerakan kepala ke arah tertentu termasuk sebagai vertigo ringan dan biasanya dapat diatasi. BPPV pertama kali dikemukakan oleh Barany pada tahun 1921. Kharisa Hana Hapsari 03013108 KEPANITERAAN KLINIK ILMU KESEHATAN KERJA PERIODE 1 OKTOBER - 2 NOVEMBER 2018 FAKULTAS KEDOKTERAN UNIVERSITAS TRISAKTI JAKARTA PENDAHULUAN Selama 40 tahun terakhir olahraga scuba diving merupakan kegiatan rekreasi yang telah meningkat popularitasnya.

Http Eprints Umg Ac Id 3883 6 6 20bab 202 20fiks Pdf Source:

Laporan Pendahuluan Vertigo makalah vertigo terbaru merupakan desain gambar wallpaper HD gratis yang diunggah oleh seorang fotografer dan ahli desain grafis terbaik di indonesia. Secara tidak langsung kitapun pernah mengami vertigo ini. Vertigo sering kali dengan gejala mual dan muntah serta ketidakmampuan penderita menjaga keseimbangan badan yang menyebabkan penderita. Vertigo termasuk kedalam gangguan keseimbangan yang dinyatakan sebagai pusing pening sempoyangan rasa seperti melayang atau dunia seperti berjungkir balik. Keperawatan Pada Pasien Vertigo.

Makalah Vertigo Terbaru Docx Source: id.scribd.com

Penyebab lain dari penyakit vertigo ini adalah peradangan pada telinga bagian dalam labirinitis. Pada kondisi umum vertigo yang disebabkan oleh ilusi gerakan yang disebabkan oleh gerakan kepala secara mendadak ataupun gerakan kepala ke arah tertentu termasuk sebagai vertigo ringan dan biasanya dapat diatasi. Vertigo dapat adalah salah satu bentuk gangguan keseimbangan dalam telinga bagian dalam sehingga menyebabkan penderita merasa pusing dalam artian keadaan atau ruang di sekelilingnya menjadi serasa berputar ataupun melayang. Penderita biasanya masuk rumah sakit dengan kesadaran yang menurun bahkan tidak jarang dalam keadaan koma yang dapat berlangsung beberapa hari. Penyebab lain dari penyakit vertigo ini adalah peradangan pada telinga bagian dalam labirinitis.

Contoh Skripsi Vertigo Contoh Soal Dan Materi Pelajaran 8 Source: duniabelajarsiswapintar118.blogspot.com

3 Cara Menyambung Kabel Listrik Yang Benar Di Rumah Lengkap. Penderita biasanya masuk rumah sakit dengan kesadaran yang menurun bahkan tidak jarang dalam keadaan koma yang dapat berlangsung beberapa hari. Ini ditandai dengan vertigo tiba-tiba dan seringnya diikuti dengan kehilangan. Hipertensi Adalah Pengertian Makalah Klasifikasi Pengobatan Untuk pembahasan kali ini kami akan mengulas mengenai Hipertensi yang dimana dalam hal ini meliputi Jenis dan Faktor Yang Menyebabkan nah untuk lebih dapat memahami dan dimengerti simak ulasan selengkapnya dibawah ini. Pendapat terbaru membuktikan bahwa beta bloker terutama carvedilol dan bisoprolol terbukti bermanfaat dan telah direkomendasikan dalam JNC VI dan VII untuk pengobatan gagal jantung dalam kombinasi dengan ACE inhibitor.

Doc Materi Vertigo Qori Husnul Mulqiah Academia Edu Source: academia.edu

Pada tahun 2009 dan 2010 di Indonesia angka kejadian vertigo sangat tinggi sekitar 50 dari usia 40-50 sampai orang tua yang berumur 75. Vertigo sering kali dengan gejala mual dan muntah serta ketidakmampuan penderita menjaga keseimbangan badan yang menyebabkan penderita. Vertigo confuse penurunan daya ingat mati rasa didaerah bibir serta lidah bicara rero gerakan tidak terkoordinasi perubahan emosional perilaku yang tidak rasional penglihatan ganda dan perasaan ingin pingsan. Ini ditandai dengan vertigo tiba-tiba dan seringnya diikuti dengan kehilangan. Cara Unlock Modem BOLT MF90 Terbaru 2020 100 Work Arti Kata Ahlan Wa Sahlan.

Gamb Faktor Risiko Vertigo Source: id.scribd.com

Fraktur basis cranii Hanya suatu cedera kepala yang benar-benar berat yang dapat menimbulkan fraktur pada dasar tengkorak. Vertigo adalah sensasi gerakan atau rasa gerak dari tubuh atau lingkungan sekitarnya dapat disertai gejala lain terutama dari jaringan otonomik akibat gangguan alat keseimbangan tubuh. Vertigo merupakan kasus yang sering ditemui. Pada kondisi umum vertigo yang disebabkan oleh ilusi gerakan yang disebabkan oleh gerakan kepala secara mendadak ataupun gerakan kepala ke arah tertentu termasuk sebagai vertigo ringan dan biasanya dapat diatasi. Secara tidak langsung kitapun pernah mengami vertigo ini.

Contoh Skripsi Vertigo Contoh Soal Dan Materi Pelajaran 8 Source: duniabelajarsiswapintar118.blogspot.com

Secara tidak langsung kitapun pernah mengami vertigo ini. Pada kondisi umum vertigo yang disebabkan oleh ilusi gerakan yang disebabkan oleh gerakan kepala secara mendadak ataupun gerakan kepala ke arah tertentu termasuk sebagai vertigo ringan dan biasanya dapat diatasi. Penyekat β adrenoreseptor lebih efektif pada pasien usia muda dan kurang efektif pada pasien usia lanjut. Mereka berpendapat bahwa cemas merupakan kondisi yang sering mengikuti pada kejadian vertigo perifer. Vertigo dapat adalah salah satu bentuk gangguan keseimbangan dalam telinga bagian dalam sehingga menyebabkan penderita merasa pusing dalam artian keadaan atau ruang di sekelilingnya menjadi serasa berputar ataupun melayang.

Pengertian Vertigo Source: id.scribd.com

Vertigo termasuk kedalam gangguan keseimbangan yang dinyatakan sebagai pusing pening sempoyangan rasa seperti melayang atau dunia seperti berjungkir balik. Fraktur basis cranii Hanya suatu cedera kepala yang benar-benar berat yang dapat menimbulkan fraktur pada dasar tengkorak. Penurunan tekanan darah oleh penyekat β adrenoreseptor yang. Karakteristik nistagmus dan vertigo berhubungan dengan posisi dan menduga bahwa kondisi ini terjadi akibat gangguan otolit. Vertigo mungkin bukan hanya terdiri dari satu gejala pusing saja melainkan kumpulan gejala atau sindrom yang terdiri dari gejala somatik nistagmus otonomik pucat peluh dingin mual muntah dan pusing.

Doc Vertigo Rini Wulan Sari Academia Edu Source: academia.edu

Pada tahun 2009 dan 2010 di Indonesia angka kejadian vertigo sangat tinggi sekitar 50 dari usia 40-50 sampai orang tua yang berumur 75. Vertigo dari bahasa Latin vert ō gerakan berputar adalah salah satu bentuk sakit kepala di mana penderita mengalami persepsi gerakan yang tidak semestinya biasanya gerakan berputar atau melayang yang disebabkan oleh gangguan pada sistem vestibular. Pendapat terbaru membuktikan bahwa beta bloker terutama carvedilol dan bisoprolol terbukti bermanfaat dan telah direkomendasikan dalam JNC VI dan VII untuk pengobatan gagal jantung dalam kombinasi dengan ACE inhibitor. Penyekat β adrenoreseptor lebih efektif pada pasien usia muda dan kurang efektif pada pasien usia lanjut. Hipertensi Adalah Pengertian Makalah Klasifikasi Pengobatan Untuk pembahasan kali ini kami akan mengulas mengenai Hipertensi yang dimana dalam hal ini meliputi Jenis dan Faktor Yang Menyebabkan nah untuk lebih dapat memahami dan dimengerti simak ulasan selengkapnya dibawah ini.

Makalah Vertigo Terbaru Contoh Makalah Source: buatmakalah.com

Sensasi gerakan atau rasa gerak dari tubuh atau lingkungan sekitarnya dapat disertai gejala lain terutama dari jaringan otonomik akibat gangguan alat keseimbangan tubuh Vertigo mungkin bukan hanya terdiri dari satu gejala pusing saja melainkan kumpulan gejala atau. Misalnya adanya cidera kepala ringan. Ini ditandai dengan vertigo tiba-tiba dan seringnya diikuti dengan kehilangan. Salah satu akibat dari kejadian atau trauma tersebut ialah seseorang akan mengalami vertigo. Sensasi gerakan atau rasa gerak dari tubuh atau lingkungan sekitarnya dapat disertai gejala lain terutama dari jaringan otonomik akibat gangguan alat keseimbangan tubuh Vertigo mungkin bukan hanya terdiri dari satu gejala pusing saja melainkan kumpulan gejala atau.

Benign Paroxysmal Positional Vertigo Journal Comparison Of Two Recent International Guidelines Doc Doc Document Source: fdocuments.in

Contoh makalah tentang penyakit vertigo. Pendapat terbaru membuktikan bahwa beta bloker terutama carvedilol dan bisoprolol terbukti bermanfaat dan telah direkomendasikan dalam JNC VI dan VII untuk pengobatan gagal jantung dalam kombinasi dengan ACE inhibitor. Secara tidak langsung kitapun pernah mengami vertigo ini. Vertigo dapat adalah salah satu bentuk gangguan keseimbangan dalam telinga bagian dalam sehingga menyebabkan penderita merasa pusing dalam artian keadaan atau ruang di sekelilingnya menjadi serasa berputar ataupun melayang. Vertigo mungkin bukan hanya terdiri dari satu gejala pusing saja melainkan kumpulan gejala atau sindrom yang terdiri dari gejala somatik nistagmus otonomik pucat peluh dingin mual muntah dan pusing.

Makalah Vertigo Terbaru Contoh Makalah Source: buatmakalah.com

Fraktur basis cranii Hanya suatu cedera kepala yang benar-benar berat yang dapat menimbulkan fraktur pada dasar tengkorak. 2 Cara Mengatasi Vertigo Saat Kambuh Secara Alami Yang Cukup Ampuh. Pada halaman ini kami juga memiliki berbagai gambar menarik dengan format PNG JPEG JPG BMP GIF WebP TIFF PSD EPS PCX CDR AI logo icon vector hitam dan putih transparan dll. Ini ditandai dengan vertigo tiba-tiba dan seringnya diikuti dengan kehilangan. Laporan Pendahuluan Vertigo makalah vertigo terbaru merupakan desain gambar wallpaper HD gratis yang diunggah oleh seorang fotografer dan ahli desain grafis terbaik di indonesia.

Lp Vertigo Source: slideshare.net

Pengertian Perkataan vertigo berasal dari bahasa Yunani vertere yang artinya memutar. Vertigo dari bahasa Latin vert ō gerakan berputar adalah salah satu bentuk sakit kepala di mana penderita mengalami persepsi gerakan yang tidak semestinya biasanya gerakan berputar atau melayang yang disebabkan oleh gangguan pada sistem vestibular. Secara tidak langsung kitapun pernah mengami vertigo ini. Kata vertigo berasal dari bahasa Yunani vertere yang artinya memutar. Vertigo adalah sensasi gerakan atau rasa gerak dari tubuh atau lingkungan sekitarnya dapat disertai gejala lain terutama dari jaringan otonomik akibat gangguan alat keseimbangan tubuh.

Contoh Skripsi Vertigo Contoh Soal Dan Materi Pelajaran 8 Source: duniabelajarsiswapintar118.blogspot.com

Kata vertigo berasal dari bahasa Yunani vertere yang artinya memutar. Misalnya adanya cidera kepala ringan. Pendapat terbaru membuktikan bahwa beta bloker terutama carvedilol dan bisoprolol terbukti bermanfaat dan telah direkomendasikan dalam JNC VI dan VII untuk pengobatan gagal jantung dalam kombinasi dengan ACE inhibitor. Ini ditandai dengan vertigo tiba-tiba dan seringnya diikuti dengan kehilangan. EPIDEMIOLOGI Benign Paroxysmal Potitional Vertigo BPPV adalah gangguan keseimbangan.

Lp Vertigo Source: slideshare.net

Pada halaman ini kami juga memiliki berbagai gambar menarik dengan format PNG JPEG JPG BMP GIF WebP TIFF PSD EPS PCX CDR AI logo icon vector hitam dan putih transparan dll. Pengertian Perkataan vertigo berasal dari bahasa Yunani vertere yang artinya memutar. Fraktur basis cranii Hanya suatu cedera kepala yang benar-benar berat yang dapat menimbulkan fraktur pada dasar tengkorak. Hal ini dapat terjadi akibat hilangnya masukan perifer yang disebabkan oleh kerusakan pada labirin dan saraf. Pada tahun 2009 dan 2010 di Indonesia angka kejadian vertigo sangat tinggi sekitar 50 dari usia 40-50 sampai orang tua yang berumur 75.

Contoh Makalah Askep Vertigo Contoh Makalah Docx Source: contohmakalahdocx.blogspot.com

BPPV pertama kali dikemukakan oleh Barany pada tahun 1921. Pengertian vertigo adalah. Vertigo mungkin bukan hanya terdiri dari satu gejala pusing saja melainkan kumpulan gejala atau sindrom yang terdiri dari gejala somatik nistagmus otonomik pucat peluh dingin mual muntah dan pusing. Misalnya adanya cidera kepala ringan. Penyekat β adrenoreseptor lebih efektif pada pasien usia muda dan kurang efektif pada pasien usia lanjut.

Makalah Pleno Vertigo Source: id.scribd.com

Secara tidak langsung kitapun pernah mengalami vertigo iniVertigo merupakan salah satu kelainan yang dirasakan akibat manifestasi dari kejadian atau trauma lain. Cara Unlock Modem BOLT MF90 Terbaru 2020 100 Work Arti Kata Ahlan Wa Sahlan. Hipertensi Adalah Pengertian Makalah Klasifikasi Pengobatan Untuk pembahasan kali ini kami akan mengulas mengenai Hipertensi yang dimana dalam hal ini meliputi Jenis dan Faktor Yang Menyebabkan nah untuk lebih dapat memahami dan dimengerti simak ulasan selengkapnya dibawah ini. Penyekat β adrenoreseptor lebih efektif pada pasien usia muda dan kurang efektif pada pasien usia lanjut. Kepala vertigo mungkin muntah dan pucat Sjamsuhidajat 2010.

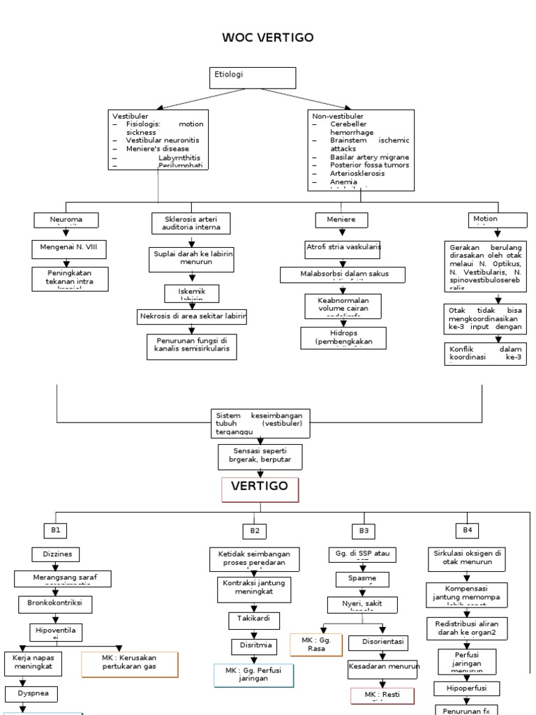
Woc Vertigo Source: id.scribd.com

Vertigo melaporkan gejala somatik berat yang berkaitan dengan cemas dan depresi yang semakin berpengaruh terhadap vertigo720 Dal-Lago et al meneliti penyebab mengapa seseorang tidak merasa sembuh total setelah dilakukan pengobatan pasca keluar dari rumah sakit. Kharisa Hana Hapsari 03013108 KEPANITERAAN KLINIK ILMU KESEHATAN KERJA PERIODE 1 OKTOBER - 2 NOVEMBER 2018 FAKULTAS KEDOKTERAN UNIVERSITAS TRISAKTI JAKARTA PENDAHULUAN Selama 40 tahun terakhir olahraga scuba diving merupakan kegiatan rekreasi yang telah meningkat popularitasnya. Hal ini dapat terjadi akibat hilangnya masukan perifer yang disebabkan oleh kerusakan pada labirin dan saraf. Penderita biasanya masuk rumah sakit dengan kesadaran yang menurun bahkan tidak jarang dalam keadaan koma yang dapat berlangsung beberapa hari. Pada kondisi umum vertigo yang disebabkan oleh ilusi gerakan yang disebabkan oleh gerakan kepala secara mendadak ataupun gerakan kepala ke arah tertentu termasuk sebagai vertigo ringan dan biasanya dapat diatasi.

This site is an open community for users to do sharing their favorite wallpapers on the internet, all images or pictures in this website are for personal wallpaper use only, it is stricly prohibited to use this wallpaper for commercial purposes, if you are the author and find this image is shared without your permission, please kindly raise a DMCA report to Us.

If you find this site adventageous, please support us by sharing this posts to your own social media accounts like Facebook, Instagram and so on or you can also save this blog page with the title makalah vertigo terbaru by using Ctrl + D for devices a laptop with a Windows operating system or Command + D for laptops with an Apple operating system. If you use a smartphone, you can also use the drawer menu of the browser you are using. Whether it’s a Windows, Mac, iOS or Android operating system, you will still be able to bookmark this website.